HeadRush Pedalboard HeadRush Electronics HeadRush Pedalboard

Headrush Pedalboard Manual. Amp Modeling Guitar Effects Processor Pedalboard HeadRush FX Below you will find the product specifications and the manual specifications of the HeadRush Pedalboard The HeadRush Pedalboard is a multi-effects pedalboard designed for guitar players looking to enhance their sound with a variety of effects and features

HeadRush Pedalboard HeadRush Electronics HeadRush Pedalboard
HeadRush Pedalboard HeadRush Electronics HeadRush Pedalboard from fr.audiofanzine.com

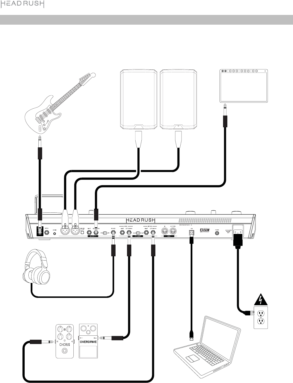
HeadRush Pedalboard - User Guide v2.1.2 (7.19 MB) Download USB Port: Connect this USB port to a computer using a standard USB cable

HeadRush Pedalboard HeadRush Electronics HeadRush Pedalboard

Power Switch: Press this button to turn the HeadRush Pedalboards power on Guitar Input (1/4/6.35 mm, TS): Connect your guitar to this input using a standard instrument cable This connection allows the HeadRush Pedalboard to send and receive the digital audio signal to and from your.

User manual HeadRush Gigboard (English 38 pages). HeadRush user manuals are designed to be intuitive, providing clear guidance to maximize the potential of each device Below you will find the product specifications and the manual specifications of the HeadRush Pedalboard

Amp Modeling Guitar Effects Processor Pedalboard HeadRush FX. The HeadRush Pedalboard is a multi-effects pedalboard designed for guitar players looking to enhance their sound with a variety of effects and features Floor guitar effects, finely tuned quad-core processor